9個開關電源實際項目分享,原理圖,PCB,應用說明!
應用實例(1):
一種簡單的三段式鉛酸電池充電器控制電路

一種簡單的三段式鉛酸電池充電器控制電路


本PCB文件是由上圖原理(沒有繼電器電路)設計的12V/4A簡單的三段式充電器。

應用實例(2)
簡單的單顆TL431限流恒壓控制方法

●當電流增大時TL431-1的電位被太高,從而起到現在電流的功能,因為R3的存在對輸出電壓進行了補償.所以基本上可以做到限流穩壓功能為一體, 具有相對的成本優勢.
應用實例(3)
一種低壓氙氣燈電源啟動電路

●此電路是一個限制輸出功率的半橋電路,利用電容限制電流的方法。(調節VR2可以得到不同的啟動電壓值,調節VR1可以得到不同的輸出電流來匹配不同的低壓氙氣燈的搭配).
●輸出兩個繞組,第一個是能夠提供27V30A的主繞組,第二個是能夠提供140V啟動電壓,經過串聯在整流二極管前面的電容來限制啟動機電流<0.5A電流的。當開機時輸出電壓根據輔助繞組的反饋電壓,開環狀態啟動繞組電壓被限制到140V左右,氙氣燈在高達140V電壓立即啟動后,由于高壓繞組的串聯電容存在,這個電流無法高起來。而一旦氙氣燈啟動,此電壓被迫同步拉低到主繞組電壓27V左右,因為前端互感器電流采樣使得輸出功率受限制,所以27V的電壓不會被抬高。
●因為串聯電容限制電流達到同步啟動的方法使得電路必須工作在固定頻率下,而輸入電壓范圍也不能偏差太高。一般在5%范圍內變化不會影響氙氣燈的正常工作。
●此電路的特點就是有效解決同步啟動的問題,實現自然同步比軟件控制更為可靠。
●氙氣燈的啟動特點就是要求必須完全同步,如果電壓低就無法啟動。但一旦啟動后電流就必須在電流上來的同時電壓要降低到24V-28V,過高就會出現燈管爆炸的危險,電流低于25A就會熄滅。而熄滅后不能立即重新啟動。應用這一方法得以有效且低成本的滿足要求。
應用實例(4)
一種波形比較理想的變壓器隔離驅動電路

波形比較理想的變壓器隔離驅動應用實例

應用實例(5)
偏小變壓器反激開關電源設計之參考建議本案例是EC-2828變壓器全電壓輸入,輸出功率60W。
EC-2828變壓器全電壓輸入,輸出功率60W。


●對于偏小磁芯變壓器的設計:主要有磁芯Ae面積偏小的問題,將會帶來初級圈數偏多的現象。可以適當提高工作頻率,本案例工作頻率在70KHz-75KHz。由于圈數偏多初次級的耦合將會更有利。所以VCC繞組電壓在短路瞬間會上沖到比較高的狀態,本案例原理圖上有可控硅做過壓保護功能。而后因為次級繞組的短路耦合到VCC繞組使其電壓降低到IC不能啟動這個過程是可以實現的。
●要做到以上特性:VCC繞組線徑必須要小,我個人一般取0.17mm以下,小于0.12會很容易斷。這樣小的線徑談不上節約銅材,但是可以利用銅線的阻抗來代替很多設計人員習慣在VCC整流二極管上串聯小阻值電阻的功能,而且這個利用線圈本身的阻抗對交流的抑制能力在本案例當中更有效,可以防止瞬間沖擊而損壞后級電路的功效。
●初級與次級主繞組必須是最近相鄰的繞組,這樣耦合會更有利。
●開關電源在MOSFET-D端點工作時候產生的干擾是最大的(也是RCD吸收端與變壓器相連的端點),在變壓器繞制時建議將他繞在變壓器的第一個繞組,并作為起點端,讓他藏在變壓器最里層,這樣后面繞組銅線的屏蔽是有較好抑制干擾效果的。
●VCC繞組在計算其圈數時盡量的在IC最低工作電壓乘以1.1倍作為誤差值,不用考慮銅線的壓降,因為啟動前電流是非常小的,所以這個電阻并沒有多少影響,幾乎可以忽略不計。而在電路未啟動之前,由于高壓端啟動電阻的充電,可以將VCC上電容上的電壓充到IC啟動的電壓,一旦電路有問題一下啟動不了VCC由于繞組電壓的預設值偏低。電路也是不會啟動的,一般表現為嗝狀態。
●為何要按照IC的工作電壓低端取值?因為我們次級繞組是與初級繞組相鄰繞制的,耦合效果相對而言是最好的。我們做短路試驗也是做次級的輸出短路,因為耦合效果好,次級短路時VCC在經過短暫的上沖后會快速降低,降到IC的關閉電壓時電路得到最好的保護。需要注意這個電壓需要高于MOSFET飽和導通1V以上,避免驅動不足。
●還有利于降低IC本身的功耗,是否可以提高IC的壽命無法驗證,但穩定性應該更高。
應用實例(6)
一種反激雙路輸出相對穩定的解決方案

具有相對穩定輸出的雙路反激輸出電路

●這種電路一般應用于小功率電源。為了確保兩個繞組的交叉調整率更好。我們需要注意一些問題。
●在本實例中,一般我們設5V為采樣反饋端.如果雙路采樣交叉調整率可能會更差,甚至不能單獨空載和獨立帶載問題.此方法得以解決這一問題,此方法不太適合兩組電壓相差遙遠的應用.會多占用變壓器一腳.
●反饋光耦供電用12V供電,且取樣點在后級濾波電感前面更好。因為濾波電感前的波動更快的反映前端PWM的調制狀態,就算TL431的開啟程度是一定的,因為12V的波動可以讓光耦上反饋到的電流有微小的差異,在反饋環路一定的情況下,這個光耦供電取樣點的選擇更有利于動態響應和調整率的平衡控制。
●12V繞組應該放在更接近于初級繞組的地方。這樣更有效的確保12V的電壓變化比例更小,因為我們反饋采樣的是5V端,所以難控制的是12V的繞組。綜合這些將可以更好的控制這兩個繞組的平衡度。雖然不能做到絕對的好,但是相對的來說是有一定參考價值的。
●上頁所述的樣板基本可以控制到+/-5%范圍的誤差,屬于可接受的范圍,建議喜歡動手的朋友不妨試一下。
應用實例(7)
應用于功放的正負輸出電源欠壓式短路電壓保護控制電路

說明:功放電源正負雙輸出電壓保護
●由Q1構成正電壓欠壓式短路保護電路
●當正電壓短路時,電壓降低于穩壓二極管加在Q1驅動分壓電阻分壓后讓Q1導通,即可送出保護信號。
●由Q2構成負電壓欠壓式短路保護電路
●當負電壓短路時,電壓升高至串聯于Q2基極上穩壓二極管,使Q2截止時,Q2集電極上的電壓信號經過D2即可送出保護信號。
●Q3是作為保護的指示燈驅動電路。
●這個電路在實際應用中需要做到對供電的VCC在正負電壓從開機到啟動正常這段過程的延時,否則開機時就有保護信號,導致無法正常開機。如果需要鎖死可以用輸出保護信號驅動一個由三極管構成的可控硅鎖死電路來實現。

具有正負雙輸出電壓保護的功放電源PCB

應用實例(8)
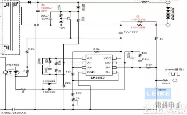
用LM358實現LED輸出端限流穩壓PWM調光控制

●此例應用是將PWM信號直接加在電流采樣信號上,通過調節PWM的寬度來調制過電流保護信號的時間,而起到調節限制電流的功能的。
●需要注意的事情是PWM需要倒相輸入,就是說占空比越小的時候LED上施加的電流越大。占空比越大時LED電流越小。
應用實例(9)
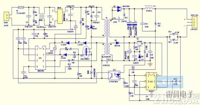
一款帶功率因數補償的50W LED驅動電路

帶功率因數補償的50W LED驅動PCB

我們除提供現在產品外,還可以按照您的需要進行專業設計,有特別需要的客戶可以直接和我們聯系,我們的工程師會及時與您溝通、討論并按照您的需求為您特別設計,從而滿足您的應用需求。